Главная   А  Б  В  Г  Д  Е  Ж  З  И  Й  К  Л  М  Н  О  П  Р  С  Т  У  Ф  Х  Ц  Ч  Ш  Э  Ю  Я  Документы
Реклама:

ПРИЛОЖЕНИЯ

Приложение 1. Ли Сунсин. Краткая биографическая справка

(В таблице указаны события из жизни Ли Сунсина, предшествовавшие началу подготовки к Имчжинской войне 1592-1598 гг.)

Дата по традиционному летосчислению

Дата по григорианскому календарю

 

8-й день 3-го месяца 1-го года правления вана Инчжона

28 апреля 1545

Рождение Ли Сунсина

20-й год правления вана Мёнчжона

1565

Ли Сунсин женился на дочери Пан Чжина, уездного начальника (кунсу) Посона

8-й месяц 5-го года правления вана Сончжо

1572 (17.09-16.10)

Первая неудачная попытка сдать военные государственные экзамены на чин

2-й месяц 9-го года правления вана Сончжо

1576 (11.03-08.04)

Успешно выдержал военные государственные экзамены на чин

12-й месяц 9-го года правления вана Сончжо

(30.12-28.01)

Назначен начальником заставы Тонгуби в верхнем течении р. Амноккан

2-й месяц 12-го года правления вана Сончжо

1579 (07.03-05.04)

Назначен на должность понса в Академии военных упражнений (Хуллёнвон)

10-й месяц 12-го года правления вана Сончжо

1576/77 (30.10-28.11)

Переведен на офицерскую должность при штабе командующего армией провинции Чхунчхон

7-й месяц 13-го года правления вана Сончжо

1580 (20.08-18.09)

Назначен на должность начальника морского гарнизона (манхо) Пальпхо

12-й месяц 14-го года правления вана Сончжо

1581-1582 (05.01-02.02)

Снят с должности начальника морского гарнизона

5-й месяц 15-го года правления вана Сончжо

1582 (30.06-29.07)

Восстановлен в должности понса в Академии военных упражнений

7-11-й месяцы 16-го года правления вана Сончжо

1583 (17.08-12.01)

Занимает офицерские должности в гарнизонных частях провинции Хамгён [332]

16-18-й годы правления вана Сончжо

1583-1585

Траур по случаю кончины отца

1-й месяц 19-го года правления вана Сончжо

1586 (18.02-19.03)

Назначен на должность чубу в Ведомстве государственного услужения (Сабокси). Через 16 дней после этого по рекомендации Ю Соннёна переведен на должность командующего гарнизоном Чосана

8-й месяц 20-го года правления вана Сончжо

1587 (03.09-01.10)

По совместительству назначен начальником военного поселения о. Ноктундо

10-й месяц 20-го года правления вана Сончжо

(31.10-29.11)

Разжалован в рядовые по настоянию командующего Ли Иля

1-й месяц 21-го года правления вана Сончжо

1588 (28.01-25.02)

Восстановлен в офицерском звании за героизм, проявленный в боях с кочевниками

1-й месяц 22-го года правления вана Сончжо

1589 (15.02-15.03)

Назначен на должность советника при губернаторе пров. Чолла Ли Гване

11-й месяц 22-го года правления вана Сончжо

1589/90 (08.12-05.01)

По совместительству назначен на должность Сопроводителя высочайших повелений (сончжонгван)

2-й месяц 24-го года правления вана Сончжо

1591 (24.02-24.03)

Назначен командующим флотилией левой полупровинции Чолла [333]

Приложение 2. Семейное древо Ли Сунсина

Приложение 3. Хронология событий Имчжинской войны

Дата по традиционному летосчислению (Указаны годы правления корейского вана Сончжо.)

Дата по григорианскому календарю

Событие

18-й год 7-й месяц

1585 (25.08-22.09)

Тоётоми Хидэёси стал регентом (кампаку) Японии

20-й год 2-й месяц

1587 (09.03-07.04)

Рейд японских пиратов по побережью пров. Чолла. Нападению подверглись Нокто, Карипхо, Хынъян

22-й год 6-й месяц

1589 (12.07-10.08)

В Корею прибыло японское посольство Кенсо и Со Ёситомо

10-й месяц

(08.11-07.12)

Репрессии против представителей группировки «восточных» в связи с делом о заговоре Чон Ёрипа

23-й год

1590

Падение замка Одавара, завершение объединения Японии под властью Тоётоми Хидэёси

3-й месяц

(04.04-03.05)

Прибытие корейского посольства Хван Юнгиля и Ким Сонъиля в Японию

24-й год 1-й месяц

1591 (26.01-23.02)

Возвращение корейского посольства из Японии

2-й месяц

(24.02-24.03)

Ли Сунсин назначен командующим флотилией левой полупровинции Чолла, Ли Окки - командующим флотилией правой полупровинции Чолла

10-й месяц

(16.11-15.12)

В Китай направлено корейское посольство, которое проинформировало минский двор о готовящейся японской агрессии

25-й год

1592

 

13-й день 4-го месяца

23 мая

Начало японского вторжения, захват японцами Пусана и Тоннэ

23-й день 4-го месяца

2 июня

Начало действий одного из первых партизанских отрядов под командованием Квак Чэу

29-й день 4-го месяца

8 июня

Принц Кванхэгун объявлен наследником престола

30-й день 4-го месяца

9 июня

Эвакуация двора из столицы Кореи Сеула [335]

3-й день 5-го месяца

12 июня

Вступление японских войск в Сеул

7-й день 5-го месяца

16 июня

Морские сражения при Окпхо и Хаппхо, победа корейского флота (уничтожены 25 японских кораблей)

8-й день 5-го месяца

17 июня

Морское сражение при Чокчинпхо, победа корейского флота (уничтожены 13 японских кораблей)

29-й день 5-го месяца

8 июля

Морское сражение при Сачхоне, победа корейского флота

2-й день 6-го месяца

10 июля

Морское сражение при Танпхо, победа корейского флота (уничтожен 21 японский корабль)

5-й день 6-го месяца

13 июля

Морское сражение при Танханпхо, победа корейского флота (уничтожены 26 японских кораблей)

7-й день 6-го месяца

15 июля

Морское сражение при Ульпхо, победа корейского флота (уничтожены 7 японских кораблей)

14-й день 6-го месяца

22 июля

Захват Пхеньяна японскими войсками

19-й день 6-го месяца

27 июля

Вступление на корейскую территорию первого отряда китайских войск (1900 чел.)

8-й день 7-го месяца

14 августа

Морское сражение при Хансандо, победа корейского флота (уничтожено 60 японских кораблей)

10-й день 7-го месяца

16 августа

Морское сражение при Ангольпхо, победа корейского флота (уничтожено 20 японских кораблей)

24-й день 7-го месяца

30 августа

Принцы Имхэгун и Сунхвагун захвачены в плен войсками Като Киёмаса

27-й день 7-го месяца

2 сентября

Победа партизанского соединения под командованием Квон Ынсу в бою при крепости Ёнчхон

7-й день 8-го месяца

12 сентября

Ким Сонъиль назначен губернатором правой полупровинции Кёнсан, Хан Хесун - губернатором левой полупровинции Кёнсан

16-й день 8-го месяца

21 сентября

Сражение при Сунане, остановлено наступление японских войск на север [336]

1-й день 9-го месяца

5 октября

Бомбардировка японского флота на рейде Пусана (уничтожено около 100 японских кораблей)

14-й день 9-го месяца

18 октября

Между китайским и японским командованием достигнута договоренность о 50-дневном перемирии

5-10-й дни 10-го месяца

9-14 ноября

Отражены попытки японских войск взять крепость Чинчжу

25-й день 10-го месяца

29 ноября

Прибытие китайской армии под командованием Ли Жусуна

26-й год

1593

 

6-9-й дни 1-го месяца

6-9 февраля

Освобождение Пхеньяна корейско-китайскими войсками

24-й день 1-го месяца

24 февраля

Массовые убийства мирных жителей в Сеуле

27-й день 1-го месяца

27 февраля

Сражение при Пёкче, поражение корейско-китайских войск

10-й день 2-го месяца - 3-й день 4-го месяца

12 марта - 3 мая

Попытка захвата Унчхона, совместные операции сухопутных сил и корейского флота

18-й день 2-го месяца

20 марта

Отступление китайской армии Ли Жусуна в Пхеньян

24-й день 3-го месяца

25 апреля

Объявлено о перемирии, заключенном Ли Жусуном с японским командованием

6-й день 4-го месяца

6 мая

Китайский командующий Сун Инчан издает приказ о прекращении боевых действий

18-й день 4-го месяца

18 мая

Японские войска оставляют Сеул

2-й день 5-го месяца

31 мая

Корейский военачальник Ким Чхониль получает приказ двора преследовать отступающие японские войска

6-й день 5-го месяца

4 июня

Китайский командующий Сун Инчан издает приказ о возобновлении боевых действий

6-й день 6-го месяца

4 июля

Квон Юль назначен главнокомандующим

21-й день 6-го месяца

19 июля

Перенос базы корейского флота на о. Хансандо [337]

22-29-й дни 6-го месяца

20-27 июля

Захват крепости Чинчжу японскими войсками

10-й день 8-го месяца

4 сентября

Начало вывода китайских войск под командованием Ли Жусуна из Сеула на территорию Ляодунского п-ова

14-й день 8-го месяца

8 сентября

Учрежден Учебный корпус (Хуллён догам)

30-й день 8-го месяца

24 сентября

Ли Сунсин назначен командующим объединенным флотом трех провинций

1-й день 10-го месяца

24 октября

Возвращение вана в Сеул

27-й день 10-го месяца

19 ноября

Ю Соннён назначен первым министром

27-й год

1594

 

4-й день 3-го месяца

23 апреля

Морские сражения при Танханпхо, Чинхэ, Косоне, победа корейского флота (уничтожен 31 японский корабль)

13-й день 4-го месяца

1 июня

Китайско-японские мирные переговоры в Сосэнпхо

6-й день 8-го месяца

19 сентября

Министр левой руки Юн Дусу назначен верховным уполномоченным военным наместником пров. Чолла

29-й день 9-го месяца

11 ноября

Сражение при Чанмунпхо, безрезультатная совместная операция корейского флота и сухопутных сил

2-4-й дни 10-го месяца

13-15 ноября

Морское сражение при Ёндынпхо

12-й день 11-го месяца

23 декабря

Обсуждение конфликта между Ли Сунсином и Вон Гюном при дворе

22-й день 11-го месяца

2 января 1595

Начало корейско-японских мирных переговоров в Хамане (Ким Ынсо - Кониси Юкинага)

1-й день 12-го месяца

10 января 1595

Вон Гюн назначен командующим армией пров. Чхунчхон, Сон Гои - командующим флотилией пров. Чхунчхон

28-й год

1595

 

27-й день 2-го месяца

6 апреля

Министр левой руки Ким Ыннам назначен верховным уполномоченным военным наместником в провинциях Кёнсан и Чолла [338]

26-й день 7-го месяца

31 августа

Освобожден от должности главнокомандующий Квон Юль, Ли Воник назначен верховным уполномоченным военным наместником

29-й год

1596

 

4-й день 1-го месяца

1 февраля

Поездка Кониси Юкинага и Чэнь Вэйцзина в Японию

26-й день 1-го месяца

23 февраля

Квон Юль вновь назначен главнокомандующим

7-й месяц

 

Восстание под предводительством Ли Монхака

4-й день 8-го месяца

25 сентября

Вон Гюн назначен командующим армией провинции Чолла

9-й день 11-го месяца

27 декабря

Юн Гынсу при дворе предлагает использовать флот, чтобы блокировать второе вторжение японцев, назначив Вон Гюна командующим флотом

30-й год

1597

 

13-14-й дни 1-го месяца

28 февраля - 1 марта

Прибытие японского флота с армией вторжения под командованием Като Киёмаса в Сосэнпхо и Тадэпхо (ок. 280 кораблей)

22-й день 1-го месяца

9 марта

Командующий армией пров. Чолла направляет петицию на имя вана с предложением использовать флот для разгрома японцев на море

27-28-й дни 1-го месяца

14-15 марта

Вон Гюн назначен командующим флотилиями пров. Кёнсан

4-6-й дни 2-го месяца

21-23 марта

Ведомством инспекции нравов (Сахонбу) принято решение об освобождении Ли Сунсина от занимаемых должностей и его аресте

16-й день 7-го месяца

28 августа

Морское сражение при Чхильчхолляне, разгром корейского флота японцами

22-й день 7-го месяца

3 сентября

Ли Сунсин назначен командующим объединенным флотом трех провинций

3-й день 8-го месяца

13 сентября

Захват Чинчжу японскими войсками

16-й день 8-го месяца

26 сентября

Захват крепости Намвон японскими войсками

7-й день 9-го месяца

17 октября

Сражение при Чиксане, наступление японских войск остановлено [339]

16-й день 9-го месяца

26 октября

Морское сражение при Мённяне. Победа корейского флота

20-й день 9-го месяца

30 октября

Сражение при Поыне, победа корейских сухопутных войск под командованием Чон Гирёна

10-й месяц

 

Японские войска под натиском союзников отступают в Сачхон и Кимхэ

31-й год

1598

 

23-й день 12-го месяца - 3-й день 1-го месяца

29 января - 8 февраля

Неудачная попытка союзников освободить Ульсан

17-й день 2-го месяца

17 марта

Перемещение базы корейского флота на о. Когымдо

19-й день 11-го месяца

16 декабря

Сражение при Норянчжине, победа корейского флота, гибель Ли Сунсина

24-й день 11-го месяца

21 декабря

Командующим корейским флотом назначен Ли Сион

25-26-й дни 11-го месяца

22-23 декабря

Эвакуация остававшихся в Пусане японских войск

Приложение 4. Таблица чинов и должностей, встречающихся в тексте «Военного дневника»

В таблице собраны все чины и должности, упомянутые в тексте «Военного дневника». Для упрощения восприятия текста и понимания взаимоотношений между упоминаемыми Ли Сунсином лицами в таблице приводится общая классификация должностей гражданских и военных чиновников, а также специальных уполномоченных и ревизоров в соответствии с установленной в то время ранговой иерархией корейских государственных служащих.

Ранг/класс

Гражданские чиновники

Уполномоченные и ревизоры

Военные чиновники

Центральная администрация

Региональная администрация

Центральные войска

Территориальные войска

1-й ранг основного класса

Первый министр (ёныйчжон)

Министр левой руки (чваыйчжон)

 

Старший уполномоченный военный наместник (точхечхальса)

 

 

1-й ранг сопровождающего класса

 

 

Уполномоченный военный наместник (чхечхальса)

 

 

2-й ранг основного класса

Председатель Палаты (пхансо)

Секретарь (чиса)

 

Старший уполномоченный командующий (тосунчхальса)

 

 

2-й ранг сопровождающего класса

Тончжиса

Товарищ председателя палаты (чхампхан)

Губернатор

Окружной голова (пуюн) [341]

Комендант столичного округа (пханбуса)

Уполномоченный командующий (сунчхальса) [341]

Заместитель военного наместника (чхечхальпуса)

Командующий корпусом (вичжан)

Командующий армией (пёнма чжольтоса, сокр. пёнса) [341]

Командующий основными силами (чунгун)

Командующий военным округом (панъоса)

3-й ранг основного класса

Заведующий государственной канцелярией (тосынчжи)

Уездный начальник (мокса)

Уездный начальник (тэдохобуса, сокр. пуса)

Тайный ревизор (амхэноса) Уполномоченный умиротворитель (вимуса)

Ревизор-умиротворитель (сунмуоса)

Ревизор-распорядитель (чодооса) Сонъюса

Сопроводитель высочайших повелений (сончжонгван, 3-й ранг основного класса - 5-й ранг сопровождающего класса)

Командующий флотилией (сугун чжольтоса, сокр. суса)

Командир [сил] восстановления порядка (чинму, 3-й ранг основного класса - 6-й ранг сопровождающего класса)

3-й ранг сопровождающего класса

 

Уездный начальник (тохобуса, сокр. пуса)

Офицер по особым поручениям (чхасавон, указ, ранг и ниже)

 

 

Заместитель командующего армией (пёнма уху)

Командующий головным гарнизоном (пёнма чхомчжольчеса, сокр. чхомса)

Командующий головным морским гарнизоном (сугун чхомчжольчеса, сокр. чхомса) [342]

4-й ранг основного класса

 

 

 

 

Заместитель командующего флотилией (сугун уху)

4-й ранг сопровождающего класса

 

Уездный начальник (кунсу)

 

 

Командующий морским гарнизоном (манхо)

5-й ранг основного класса

Придворный цензор (мунхак)

Секретарь-корректор (кёри) Чоннан

 

 

 

 

5-й ранг сопровождающего класса

Экспедитор (кыморан, тоса)

Пёльчва

Судья (пхангван)

Помощник губернатора (тоса)

Уездный начальник (хённён)

 

 

 

6-й ранг основного класса

Чваран

Станционный смотритель (чхальбан)

 

 

 

6-й ранг сопровождающего класса

Нанчхон (пибёнса нанчхон, пибённан) [343]

Регистратор (чубу)

Кёсу [343]

Смотритель государственных пастбищ (каммоккван)

Уездный начальник (хёнгам)

 

Полковник (пучжан)

Помощник командующего (чонсагван) [343]

7-й ранг основного класса

 

 

 

 

 

7-й ранг сопровождающего класса

Чикчан

 

 

 

 

8-й ранг основного класса

 

 

 

 

 

8-й ранг сопровождающего класса

Понса

 

 

 

 

9-й ранг основного класса

 

 

 

 

 

9-й ранг сопровождающего класса

Чинса

Старший инструктор (тохундо)

Чинса

 

 

Начальник заставы (квонгван)

Советник командующего (чобанчжан)

Старший инструктор (тохундо)

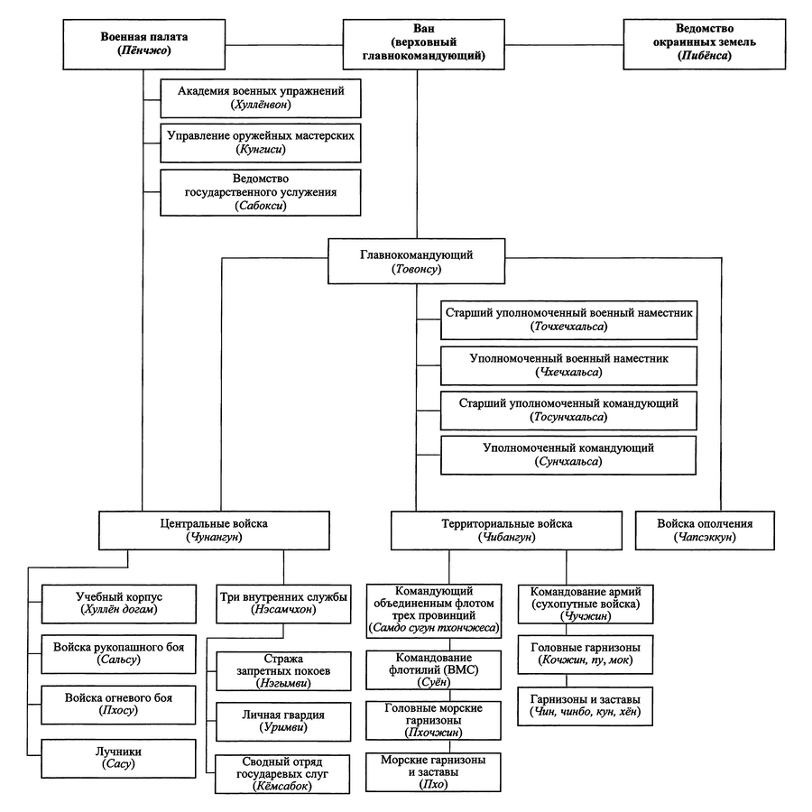
Приложение 5. Краткая схема организации вооруженных сил Кореи ко времени начала японского вторжения (1592 г.)

Краткая схема организации вооруженных сил Кореи после реформы 1592-1593 гг.

Приложение 6. Таблица основных подразделений корейского флота в период Имчжинской войны 1592-1598 гг.

В настоящей таблице собраны основные подразделения, входившие в состав флотилий корейского флота, сохранивших боеготовность и принимавших участие в действиях на море под командованием Ли Сунсина или самостоятельно. Подразделения, располагавшиеся как в гражданских административных единицах, так и в военно-морских гарнизонах, перечислены в иерархическом порядке в зависимости от ранга командира. Таблица составлена на основе справочных изданий [ЭКНК 1993; ЭИК 1975 и др.] и специальной литературы [Военная история Кореи 1992; Ли Минун 2008; Мун Ёнгу 1992; Пак Санхён 1991 и др.].

Флотилия левой полупровинции Чолла

Ранг командира подразделения

Расположение командования

Административная единица

Должность командира подразделения

3-й ранг сопровождающего класса

Сунчхон

Уезд (пу)

Уездный начальник (пуса)

3-й ранг сопровождающего класса

Пандап

Головной морской гарнизон (пхочжин)

Командующий головным морским гарнизоном (чхомса)

3-й ранг сопровождающего класса

Садо

Головной морской гарнизон (пхочжин)

Командующий головным морским гарнизоном (чхомса)

4-й ранг сопровождающего класса

Наган

Уезд (кун)

Уездный начальник (кунсу)

4-й ранг сопровождающего класса

Посон

Уезд (кун)

Уездный начальник (кунсу)

4-й ранг сопровождающего класса

Нокто

Морской гарнизон (пхо)

Командующий морским гарнизоном (манхо)

6-й ранг сопровождающего класса

Кванъян

Уезд (хён)

Уездный начальник (хёнгам)

6-й ранг сопровождающего класса

Хынъян

Уезд (хён)

Уездный начальник (хёнгам)

9-й ранг сопровождающего класса

Ёдо

Застава (пхо)

Начальник заставы (квонгван)

9-й ранг сопровождающего класса

Пальпхо

Застава (пхо)

Начальник заставы (квонгван) [349]

Флотилия правой полупровинции Чолла

3-й ранг сопровождающего класса

Чанхын

Уезд (пу)

Уездный начальник (пуса)

4-й ранг сопровождающего класса

Ёнгван

Уезд (кун)

Уездный начальник (кунсу)

4-й ранг сопровождающего класса

Ёнъам

Уезд (кун)

Уездный начальник (кунсу)

4-й ранг сопровождающего класса

Чиндо

Уезд (кун)

Уездный начальник (кунсу)

4-й ранг сопровождающего класса

Ёдо

Морской гарнизон (пхо)

Командующий морским гарнизоном (манхо)

4-й ранг сопровождающего класса

Кымгапто

Морской гарнизон (пхо)

Командующий морским гарнизоном (манхо)

4-й ранг сопровождающего класса

Мокпхо

Морской гарнизон (пхо)

Командующий морским гарнизоном (манхо)

4-й ранг сопровождающего класса

Намдопхо

Морской гарнизон (пхо)

Командующий морским гарнизоном (манхо)

4-й ранг сопровождающего класса

Оранпхо

Морской гарнизон (пхо)

Командующий морским гарнизоном (манхо)

4-й ранг сопровождающего класса

Тагёнпхо

Морской гарнизон (пхо)

Командующий морским гарнизоном (манхо)

4-й ранг сопровождающего класса

Хверёнпхо

Морской гарнизон (пхо)

Командующий морским гарнизоном (манхо)

6-й ранг сопровождающего класса

Канчжин

Уезд (хён)

Уездный начальник (хёнгам)

6-й ранг сопровождающего класса

Муан

Уезд (хён)

Уездный начальник (хёнгам)

6-й ранг сопровождающего класса

Хампхён

Уезд (хён)

Уездный начальник (хёнгам) [350]

Флотилия правой полупровинции Кёнсан

3-й ранг основного класса

Чинчжу

Уезд (мок)

Уездный начальник (мокса)

3-й ранг сопровождающего класса

Кимхэ

Уезд (пу)

Уездный начальник (пуса)

3-й ранг сопровождающего класса

Кадок

Головной морской гарнизон (пхочжин)

Командующий головным морским гарнизоном (чхомса)

3-й ранг сопровождающего класса

Мичжохан

Головной морской гарнизон (пхочжин)

Командующий головным морским гарнизоном (чхомса)

4-й ранг сопровождающего класса

Конъян

Уезд (кун)

Уездный начальник (кунсу)

4-й ранг сопровождающего класса

Ангольпхо

Морской гарнизон (пхо)

Командующий морским гарнизоном (манхо)

4-й ранг сопровождающего класса

Ёндынпхо

Морской гарнизон (пхо)

Командующий морским гарнизоном (манхо)

4-й ранг сопровождающего класса

Окпхо

Морской гарнизон (пхо)

Командующий морским гарнизоном (манхо)

4-й ранг сопровождающего класса

Пхёнсанпхо

Морской гарнизон (пхо)

Командующий морским гарнизоном (манхо)

4-й ранг сопровождающего класса

Сарян

Морской гарнизон (пхо)

Командующий морским гарнизоном (манхо)

4-й ранг сопровождающего класса

Танпхо

Морской гарнизон (пхо)

Командующий морским гарнизоном (манхо)

4-й ранг сопровождающего класса

Чепхо

Морской гарнизон (пхо)

Командующий морским гарнизоном (манхо)

4-й ранг сопровождающего класса

Чисепхо

Морской гарнизон (пхо)

Командующий морским гарнизоном (манхо)

[351] 4-й ранг сопровождающего класса

Чоннян

Морской гарнизон (пхо)

Командующий морским гарнизоном (манхо)

4-й ранг сопровождающего класса

Чорапхо

Морской гарнизон (пхо)

Командующий морским гарнизоном (манхо)

5-й ранг основного класса

Намхэ

Уезд (хён)

Уездный начальник (хённён)

5-й ранг основного класса

Кочже

Уезд (хён)

Уездный начальник (хённён)

5-й (6-й) ранг основного класса

Косой

Уезд (хён)

Уездный начальник (хённён, хёнгам)

6-й ранг сопровождающего класса

Сачхон

Уезд (хён)

Уездный начальник (хёнгам)

6-й ранг сопровождающего класса

Унчхон

Уезд (хён)

Уездный начальник (хёнгам)

6-й ранг сопровождающего класса

Хадон

Уезд (хён)

Уездный начальник (хёнгам)

6-й ранг сопровождающего класса

Чинхэ

Уезд (хён)

Уездный начальник (хёнгам)

9-й ранг сопровождающего класса

Кокпхо

Застава (пхо)

Начальник заставы (квонгван)

9-й ранг сопровождающего класса

Самчхонпхо

Застава (пхо)

Начальник заставы (квонгван)

9-й ранг сопровождающего класса

Санчжупхо

Застава (пхо)

Начальник заставы (квонгван)

9-й ранг сопровождающего класса

Собипхо

Застава (пхо)

Начальник заставы (квонгван) [352]

Флотилия провинции Чхунчхон

3-й ранг основного класса

Хончжу

Уезд (мок)

Уездный начальник (мокса), судья (пхангван)

3-й ранг сопровождающего класса

Марян

Головной морской гарнизон (пхочжин)

Командующий головным морским гарнизоном (чхомса)

3-й ранг сопровождающего класса

Согынпхо

Головной морской гарнизон (пхочжин)

Командующий головным морским гарнизоном (чхомса)

4-й ранг сопровождающего класса

Имчхон

Уезд (кун)

Уездный начальник (кунсу)

4-й ранг сопровождающего класса

Сосан

Уезд (кун)

Уездный начальник (кунсу)

4-й ранг сопровождающего класса

Сочхон

Уезд (кун)

Уездный начальник (кунсу)

4-й ранг сопровождающего класса

Сочхонпхо

Морской гарнизон (пхо)

Командующий морским гарнизоном (манхо)

4-й ранг сопровождающего класса

Танчжин

Морской гарнизон (пхо)

Командующий морским гарнизоном (манхо)

6-й ранг сопровождающего класса

Кёльсон

Уезд (хён)

Уездный начальник (хёнгам)

6-й ранг сопровождающего класса

Пнин

Уезд (хён)

Уездный начальник (хёнгам)

6-й ранг сопровождающего класса

Порён

Уезд (хён)

Уездный начальник (хёнгам) [353]

Приложение 7. Счет времени суток в тексте «Военного дневника»

 

час кролика (卯時)

05:00-07:00

 

час дракона (辰時)

07:00-09:00

 

час змеи (巳時)

09:00-11:00

 

час лошади (午時)

11:00-13:00

 

час овцы (未時)

13:00-15:00

 

час обезьяны (申時)

15:00-17:00

 

час петуха (酉時)

17:00-19:00

1-я стража (初更)

час собаки (戌時)

19:00-21:00

2-я стража (二更)

час кабана (亥時)

21:00-23:00

3-я стража (三更)

час крысы (子時)

23:00-01:00

4-я стража (四更)

час быка (丑時)

01:00-03:00

5-я стража (五更)

час тигра (寅時)

03:00-05:00

Спасибо команде vostlit.info за огромную работу по переводу и редактированию этих исторических документов! Это колоссальный труд волонтёров, включая ручную редактуру распознанных файлов. Источник: vostlit.info