ПРИЛОЖЕНИЯ
Приложение 1. Ли Сунсин. Краткая биографическая справка
(В таблице указаны события из жизни Ли Сунсина, предшествовавшие началу подготовки к Имчжинской войне 1592-1598 гг.)
| Дата по традиционному летосчислению |
Дата по григорианскому календарю |
|
| 8-й день 3-го месяца 1-го года правления вана Инчжона |
28 апреля 1545 |
Рождение Ли Сунсина |
| 20-й год правления вана Мёнчжона |
1565 |
Ли Сунсин женился на дочери Пан Чжина, уездного начальника (кунсу) Посона |
| 8-й месяц 5-го года правления вана Сончжо |
1572 (17.09-16.10) |
Первая неудачная попытка сдать военные государственные экзамены на чин |
| 2-й месяц 9-го года правления вана Сончжо |
1576 (11.03-08.04) |
Успешно выдержал военные государственные экзамены на чин |
| 12-й месяц 9-го года правления вана Сончжо |
(30.12-28.01) |
Назначен начальником заставы Тонгуби в верхнем течении р. Амноккан |
| 2-й месяц 12-го года правления вана Сончжо |
1579 (07.03-05.04) |
Назначен на должность понса в Академии военных упражнений (Хуллёнвон) |
| 10-й месяц 12-го года правления вана Сончжо |
1576/77 (30.10-28.11) |
Переведен на офицерскую должность при штабе командующего армией провинции Чхунчхон |
| 7-й месяц 13-го года правления вана Сончжо |
1580 (20.08-18.09) |
Назначен на должность начальника морского гарнизона (манхо) Пальпхо |
| 12-й месяц 14-го года правления вана Сончжо |
1581-1582 (05.01-02.02) |
Снят с должности начальника морского гарнизона |
| 5-й месяц 15-го года правления вана Сончжо |
1582 (30.06-29.07) |
Восстановлен в должности понса в Академии военных упражнений |
| 7-11-й месяцы 16-го года правления вана Сончжо |
1583 (17.08-12.01) |
Занимает офицерские должности в гарнизонных частях провинции Хамгён [332] |
| 16-18-й годы правления вана Сончжо |
1583-1585 |
Траур по случаю кончины отца |
| 1-й месяц 19-го года правления вана Сончжо |
1586 (18.02-19.03) |
Назначен на должность чубу в Ведомстве государственного услужения (Сабокси). Через 16 дней после этого по рекомендации Ю Соннёна переведен на должность командующего гарнизоном Чосана |
| 8-й месяц 20-го года правления вана Сончжо |
1587 (03.09-01.10) |
По совместительству назначен начальником военного поселения о. Ноктундо |
| 10-й месяц 20-го года правления вана Сончжо |
(31.10-29.11) |
Разжалован в рядовые по настоянию командующего Ли Иля |
| 1-й месяц 21-го года правления вана Сончжо |
1588 (28.01-25.02) |
Восстановлен в офицерском звании за героизм, проявленный в боях с кочевниками |
| 1-й месяц 22-го года правления вана Сончжо |
1589 (15.02-15.03) |
Назначен на должность советника при губернаторе пров. Чолла Ли Гване |
| 11-й месяц 22-го года правления вана Сончжо |
1589/90 (08.12-05.01) |
По совместительству назначен на должность Сопроводителя высочайших повелений (сончжонгван) |
| 2-й месяц 24-го года правления вана Сончжо |
1591 (24.02-24.03) |
Назначен командующим флотилией левой полупровинции Чолла [333] |
Приложение 2. Семейное древо Ли Сунсина
Приложение 3. Хронология событий Имчжинской войны
| Дата по традиционному летосчислению (Указаны годы правления корейского вана Сончжо.) |
Дата по григорианскому календарю |
Событие |
| 18-й год 7-й месяц |
1585 (25.08-22.09) |
Тоётоми Хидэёси стал регентом (кампаку) Японии |
| 20-й год 2-й месяц |
1587 (09.03-07.04) |
Рейд японских пиратов по побережью пров. Чолла. Нападению подверглись Нокто, Карипхо, Хынъян |
| 22-й год 6-й месяц |
1589 (12.07-10.08) |
В Корею прибыло японское посольство Кенсо и Со Ёситомо |
| 10-й месяц |
(08.11-07.12) |
Репрессии против представителей группировки «восточных» в связи с делом о заговоре Чон Ёрипа |
| 23-й год |
1590 |
Падение замка Одавара, завершение объединения Японии под властью Тоётоми Хидэёси |
| 3-й месяц |
(04.04-03.05) |
Прибытие корейского посольства Хван Юнгиля и Ким Сонъиля в Японию |
| 24-й год 1-й месяц |
1591 (26.01-23.02) |
Возвращение корейского посольства из Японии |
| 2-й месяц |
(24.02-24.03) |
Ли Сунсин назначен командующим флотилией левой полупровинции Чолла, Ли Окки - командующим флотилией правой полупровинции Чолла |
| 10-й месяц |
(16.11-15.12) |
В Китай направлено корейское посольство, которое проинформировало минский двор о готовящейся японской агрессии |
| 25-й год |
1592 |
|
| 13-й день 4-го месяца |
23 мая |
Начало японского вторжения, захват японцами Пусана и Тоннэ |
| 23-й день 4-го месяца |
2 июня |
Начало действий одного из первых партизанских отрядов под командованием Квак Чэу |
| 29-й день 4-го месяца |
8 июня |
Принц Кванхэгун объявлен наследником престола |
| 30-й день 4-го месяца |
9 июня |
Эвакуация двора из столицы Кореи Сеула [335] |
| 3-й день 5-го месяца |
12 июня |
Вступление японских войск в Сеул |
| 7-й день 5-го месяца |
16 июня |
Морские сражения при Окпхо и Хаппхо, победа корейского флота (уничтожены 25 японских кораблей) |
| 8-й день 5-го месяца |
17 июня |
Морское сражение при Чокчинпхо, победа корейского флота (уничтожены 13 японских кораблей) |
| 29-й день 5-го месяца |
8 июля |
Морское сражение при Сачхоне, победа корейского флота |
| 2-й день 6-го месяца |
10 июля |
Морское сражение при Танпхо, победа корейского флота (уничтожен 21 японский корабль) |
| 5-й день 6-го месяца |
13 июля |
Морское сражение при Танханпхо, победа корейского флота (уничтожены 26 японских кораблей) |
| 7-й день 6-го месяца |
15 июля |
Морское сражение при Ульпхо, победа корейского флота (уничтожены 7 японских кораблей) |
| 14-й день 6-го месяца |
22 июля |
Захват Пхеньяна японскими войсками |
| 19-й день 6-го месяца |
27 июля |
Вступление на корейскую территорию первого отряда китайских войск (1900 чел.) |
| 8-й день 7-го месяца |
14 августа |
Морское сражение при Хансандо, победа корейского флота (уничтожено 60 японских кораблей) |
| 10-й день 7-го месяца |
16 августа |
Морское сражение при Ангольпхо, победа корейского флота (уничтожено 20 японских кораблей) |
| 24-й день 7-го месяца |
30 августа |
Принцы Имхэгун и Сунхвагун захвачены в плен войсками Като Киёмаса |
| 27-й день 7-го месяца |
2 сентября |
Победа партизанского соединения под командованием Квон Ынсу в бою при крепости Ёнчхон |
| 7-й день 8-го месяца |
12 сентября |
Ким Сонъиль назначен губернатором правой полупровинции Кёнсан, Хан Хесун - губернатором левой полупровинции Кёнсан |
| 16-й день 8-го месяца |
21 сентября |
Сражение при Сунане, остановлено наступление японских войск на север [336] |
| 1-й день 9-го месяца |
5 октября |
Бомбардировка японского флота на рейде Пусана (уничтожено около 100 японских кораблей) |
| 14-й день 9-го месяца |
18 октября |
Между китайским и японским командованием достигнута договоренность о 50-дневном перемирии |
| 5-10-й дни 10-го месяца |
9-14 ноября |
Отражены попытки японских войск взять крепость Чинчжу |
| 25-й день 10-го месяца |
29 ноября |
Прибытие китайской армии под командованием Ли Жусуна |
| 26-й год |
1593 |
|
| 6-9-й дни 1-го месяца |
6-9 февраля |
Освобождение Пхеньяна корейско-китайскими войсками |
| 24-й день 1-го месяца |
24 февраля |
Массовые убийства мирных жителей в Сеуле |
| 27-й день 1-го месяца |
27 февраля |
Сражение при Пёкче, поражение корейско-китайских войск |
| 10-й день 2-го месяца - 3-й день 4-го месяца |
12 марта - 3 мая |
Попытка захвата Унчхона, совместные операции сухопутных сил и корейского флота |
| 18-й день 2-го месяца |
20 марта |
Отступление китайской армии Ли Жусуна в Пхеньян |
| 24-й день 3-го месяца |
25 апреля |
Объявлено о перемирии, заключенном Ли Жусуном с японским командованием |
| 6-й день 4-го месяца |
6 мая |
Китайский командующий Сун Инчан издает приказ о прекращении боевых действий |
| 18-й день 4-го месяца |
18 мая |
Японские войска оставляют Сеул |
| 2-й день 5-го месяца |
31 мая |
Корейский военачальник Ким Чхониль получает приказ двора преследовать отступающие японские войска |
| 6-й день 5-го месяца |
4 июня |
Китайский командующий Сун Инчан издает приказ о возобновлении боевых действий |
| 6-й день 6-го месяца |
4 июля |
Квон Юль назначен главнокомандующим |
| 21-й день 6-го месяца |
19 июля |
Перенос базы корейского флота на о. Хансандо [337] |
| 22-29-й дни 6-го месяца |
20-27 июля |
Захват крепости Чинчжу японскими войсками |
| 10-й день 8-го месяца |
4 сентября |
Начало вывода китайских войск под командованием Ли Жусуна из Сеула на территорию Ляодунского п-ова |
| 14-й день 8-го месяца |
8 сентября |
Учрежден Учебный корпус (Хуллён догам) |
| 30-й день 8-го месяца |
24 сентября |
Ли Сунсин назначен командующим объединенным флотом трех провинций |
| 1-й день 10-го месяца |
24 октября |
Возвращение вана в Сеул |
| 27-й день 10-го месяца |
19 ноября |
Ю Соннён назначен первым министром |
| 27-й год |
1594 |
|
| 4-й день 3-го месяца |
23 апреля |
Морские сражения при Танханпхо, Чинхэ, Косоне, победа корейского флота (уничтожен 31 японский корабль) |
| 13-й день 4-го месяца |
1 июня |
Китайско-японские мирные переговоры в Сосэнпхо |
| 6-й день 8-го месяца |
19 сентября |
Министр левой руки Юн Дусу назначен верховным уполномоченным военным наместником пров. Чолла |
| 29-й день 9-го месяца |
11 ноября |
Сражение при Чанмунпхо, безрезультатная совместная операция корейского флота и сухопутных сил |
| 2-4-й дни 10-го месяца |
13-15 ноября |
Морское сражение при Ёндынпхо |
| 12-й день 11-го месяца |
23 декабря |
Обсуждение конфликта между Ли Сунсином и Вон Гюном при дворе |
| 22-й день 11-го месяца |
2 января 1595 |
Начало корейско-японских мирных переговоров в Хамане (Ким Ынсо - Кониси Юкинага) |
| 1-й день 12-го месяца |
10 января 1595 |
Вон Гюн назначен командующим армией пров. Чхунчхон, Сон Гои - командующим флотилией пров. Чхунчхон |
| 28-й год |
1595 |
|
| 27-й день 2-го месяца |
6 апреля |
Министр левой руки Ким Ыннам назначен верховным уполномоченным военным наместником в провинциях Кёнсан и Чолла [338] |
| 26-й день 7-го месяца |
31 августа |
Освобожден от должности главнокомандующий Квон Юль, Ли Воник назначен верховным уполномоченным военным наместником |
| 29-й год |
1596 |
|
| 4-й день 1-го месяца |
1 февраля |
Поездка Кониси Юкинага и Чэнь Вэйцзина в Японию |
| 26-й день 1-го месяца |
23 февраля |
Квон Юль вновь назначен главнокомандующим |
| 7-й месяц |
|
Восстание под предводительством Ли Монхака |
| 4-й день 8-го месяца |
25 сентября |
Вон Гюн назначен командующим армией провинции Чолла |
| 9-й день 11-го месяца |
27 декабря |
Юн Гынсу при дворе предлагает использовать флот, чтобы блокировать второе вторжение японцев, назначив Вон Гюна командующим флотом |
| 30-й год |
1597 |
|
| 13-14-й дни 1-го месяца |
28 февраля - 1 марта |
Прибытие японского флота с армией вторжения под командованием Като Киёмаса в Сосэнпхо и Тадэпхо (ок. 280 кораблей) |
| 22-й день 1-го месяца |
9 марта |
Командующий армией пров. Чолла направляет петицию на имя вана с предложением использовать флот для разгрома японцев на море |
| 27-28-й дни 1-го месяца |
14-15 марта |
Вон Гюн назначен командующим флотилиями пров. Кёнсан |
| 4-6-й дни 2-го месяца |
21-23 марта |
Ведомством инспекции нравов (Сахонбу) принято решение об освобождении Ли Сунсина от занимаемых должностей и его аресте |
| 16-й день 7-го месяца |
28 августа |
Морское сражение при Чхильчхолляне, разгром корейского флота японцами |
| 22-й день 7-го месяца |
3 сентября |
Ли Сунсин назначен командующим объединенным флотом трех провинций |
| 3-й день 8-го месяца |
13 сентября |
Захват Чинчжу японскими войсками |
| 16-й день 8-го месяца |
26 сентября |
Захват крепости Намвон японскими войсками |
| 7-й день 9-го месяца |
17 октября |
Сражение при Чиксане, наступление японских войск остановлено [339] |
| 16-й день 9-го месяца |
26 октября |
Морское сражение при Мённяне. Победа корейского флота |
| 20-й день 9-го месяца |
30 октября |
Сражение при Поыне, победа корейских сухопутных войск под командованием Чон Гирёна |
| 10-й месяц |
|
Японские войска под натиском союзников отступают в Сачхон и Кимхэ |
| 31-й год |
1598 |
|
| 23-й день 12-го месяца - 3-й день 1-го месяца |
29 января - 8 февраля |
Неудачная попытка союзников освободить Ульсан |
| 17-й день 2-го месяца |
17 марта |
Перемещение базы корейского флота на о. Когымдо |
| 19-й день 11-го месяца |
16 декабря |
Сражение при Норянчжине, победа корейского флота, гибель Ли Сунсина |
| 24-й день 11-го месяца |
21 декабря |
Командующим корейским флотом назначен Ли Сион |
| 25-26-й дни 11-го месяца |
22-23 декабря |
Эвакуация остававшихся в Пусане японских войск |
Приложение 4. Таблица чинов и должностей, встречающихся в тексте «Военного дневника»
В таблице собраны все чины и должности, упомянутые в тексте «Военного дневника». Для упрощения восприятия текста и понимания взаимоотношений между упоминаемыми Ли Сунсином лицами в таблице приводится общая классификация должностей гражданских и военных чиновников, а также специальных уполномоченных и ревизоров в соответствии с установленной в то время ранговой иерархией корейских государственных служащих.
| Ранг/класс |
Гражданские чиновники |
Уполномоченные и ревизоры |
Военные чиновники |
||
| Центральная администрация |
Региональная администрация |
Центральные войска |
Территориальные войска |
||
| 1-й ранг основного класса |
Первый министр (ёныйчжон) Министр левой руки (чваыйчжон) |
|
Старший уполномоченный военный наместник (точхечхальса) |
|
|
| 1-й ранг сопровождающего класса |
|
|
Уполномоченный военный наместник (чхечхальса) |
|
|
| 2-й ранг основного класса |
Председатель Палаты (пхансо) Секретарь (чиса) |
|
Старший уполномоченный командующий (тосунчхальса) |
|
|
| 2-й ранг сопровождающего класса |
Тончжиса Товарищ председателя палаты (чхампхан) |
Губернатор Окружной голова (пуюн) [341] Комендант столичного округа (пханбуса) |
Уполномоченный командующий (сунчхальса) [341] Заместитель военного наместника (чхечхальпуса) |
Командующий корпусом (вичжан) |
Командующий армией (пёнма чжольтоса, сокр. пёнса) [341] Командующий основными силами (чунгун) Командующий военным округом (панъоса) |
| 3-й ранг основного класса |
Заведующий государственной канцелярией (тосынчжи) |
Уездный начальник (мокса) Уездный начальник (тэдохобуса, сокр. пуса) |
Тайный ревизор (амхэноса) Уполномоченный умиротворитель (вимуса) Ревизор-умиротворитель (сунмуоса) Ревизор-распорядитель (чодооса) Сонъюса |
Сопроводитель высочайших повелений (сончжонгван, 3-й ранг основного класса - 5-й ранг сопровождающего класса) |
Командующий флотилией (сугун чжольтоса, сокр. суса) Командир [сил] восстановления порядка (чинму, 3-й ранг основного класса - 6-й ранг сопровождающего класса) |
| 3-й ранг сопровождающего класса |
|
Уездный начальник (тохобуса, сокр. пуса) Офицер по особым поручениям (чхасавон, указ, ранг и ниже) |
|
|
Заместитель командующего армией (пёнма уху) Командующий головным гарнизоном (пёнма чхомчжольчеса, сокр. чхомса) Командующий головным морским гарнизоном (сугун чхомчжольчеса, сокр. чхомса) [342] |
| 4-й ранг основного класса |
|
|
|
|
Заместитель командующего флотилией (сугун уху) |
| 4-й ранг сопровождающего класса |
|
Уездный начальник (кунсу) |
|
|
Командующий морским гарнизоном (манхо) |
| 5-й ранг основного класса |
Придворный цензор (мунхак) Секретарь-корректор (кёри) Чоннан |
|
|
|
|
| 5-й ранг сопровождающего класса |
Экспедитор (кыморан, тоса) Пёльчва |
Судья (пхангван) Помощник губернатора (тоса) Уездный начальник (хённён) |
|
|
|
| 6-й ранг основного класса |
Чваран |
Станционный смотритель (чхальбан) |
|
|
|
| 6-й ранг сопровождающего класса |
Нанчхон (пибёнса нанчхон, пибённан) [343] Регистратор (чубу) |
Кёсу [343] Смотритель государственных пастбищ (каммоккван) Уездный начальник (хёнгам) |
|
Полковник (пучжан) |
Помощник командующего (чонсагван) [343] |
| 7-й ранг основного класса |
|
|
|
|
|
| 7-й ранг сопровождающего класса |
Чикчан |
|
|
|
|
| 8-й ранг основного класса |
|
|
|
|
|
| 8-й ранг сопровождающего класса |
Понса |
|
|
|
|
| 9-й ранг основного класса |
|
|
|
|
|
| 9-й ранг сопровождающего класса |
Чинса |
Старший инструктор (тохундо) Чинса |
|
|
Начальник заставы (квонгван) Советник командующего (чобанчжан) Старший инструктор (тохундо) |
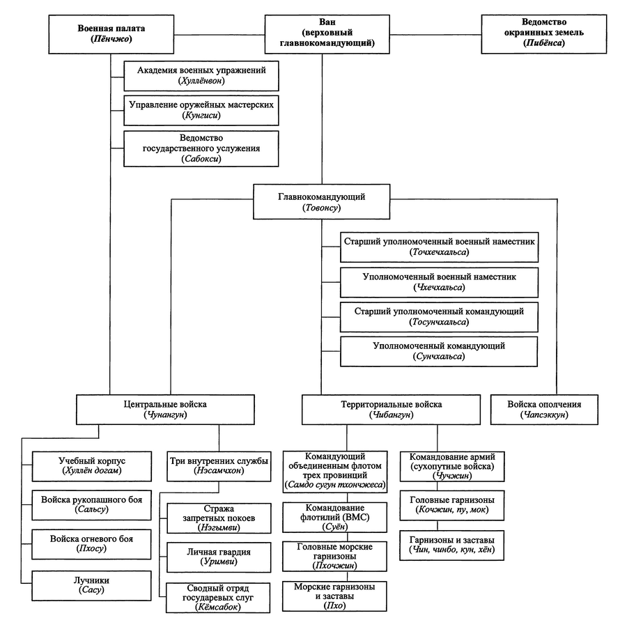
Приложение 5. Краткая схема организации вооруженных сил Кореи ко времени начала японского вторжения (1592 г.)
Краткая схема организации вооруженных сил Кореи после реформы 1592-1593 гг.
Приложение 6. Таблица основных подразделений корейского флота в период Имчжинской войны 1592-1598 гг.
В настоящей таблице собраны основные подразделения, входившие в состав флотилий корейского флота, сохранивших боеготовность и принимавших участие в действиях на море под командованием Ли Сунсина или самостоятельно. Подразделения, располагавшиеся как в гражданских административных единицах, так и в военно-морских гарнизонах, перечислены в иерархическом порядке в зависимости от ранга командира. Таблица составлена на основе справочных изданий [ЭКНК 1993; ЭИК 1975 и др.] и специальной литературы [Военная история Кореи 1992; Ли Минун 2008; Мун Ёнгу 1992; Пак Санхён 1991 и др.].
| Флотилия левой полупровинции Чолла |
|||
| Ранг командира подразделения |
Расположение командования |
Административная единица |
Должность командира подразделения |
| 3-й ранг сопровождающего класса |
Сунчхон |
Уезд (пу) |
Уездный начальник (пуса) |
| 3-й ранг сопровождающего класса |
Пандап |
Головной морской гарнизон (пхочжин) |
Командующий головным морским гарнизоном (чхомса) |
| 3-й ранг сопровождающего класса |
Садо |
Головной морской гарнизон (пхочжин) |
Командующий головным морским гарнизоном (чхомса) |
| 4-й ранг сопровождающего класса |
Наган |
Уезд (кун) |
Уездный начальник (кунсу) |
| 4-й ранг сопровождающего класса |
Посон |
Уезд (кун) |
Уездный начальник (кунсу) |
| 4-й ранг сопровождающего класса |
Нокто |
Морской гарнизон (пхо) |
Командующий морским гарнизоном (манхо) |
| 6-й ранг сопровождающего класса |
Кванъян |
Уезд (хён) |
Уездный начальник (хёнгам) |
| 6-й ранг сопровождающего класса |
Хынъян |
Уезд (хён) |
Уездный начальник (хёнгам) |
| 9-й ранг сопровождающего класса |
Ёдо |
Застава (пхо) |
Начальник заставы (квонгван) |
| 9-й ранг сопровождающего класса |
Пальпхо |
Застава (пхо) |
Начальник заставы (квонгван) [349] |
| Флотилия правой полупровинции Чолла |
|||
| 3-й ранг сопровождающего класса |
Чанхын |
Уезд (пу) |
Уездный начальник (пуса) |
| 4-й ранг сопровождающего класса |
Ёнгван |
Уезд (кун) |
Уездный начальник (кунсу) |
| 4-й ранг сопровождающего класса |
Ёнъам |
Уезд (кун) |
Уездный начальник (кунсу) |
| 4-й ранг сопровождающего класса |
Чиндо |
Уезд (кун) |
Уездный начальник (кунсу) |
| 4-й ранг сопровождающего класса |
Ёдо |
Морской гарнизон (пхо) |
Командующий морским гарнизоном (манхо) |
| 4-й ранг сопровождающего класса |
Кымгапто |
Морской гарнизон (пхо) |
Командующий морским гарнизоном (манхо) |
| 4-й ранг сопровождающего класса |
Мокпхо |
Морской гарнизон (пхо) |
Командующий морским гарнизоном (манхо) |
| 4-й ранг сопровождающего класса |
Намдопхо |
Морской гарнизон (пхо) |
Командующий морским гарнизоном (манхо) |
| 4-й ранг сопровождающего класса |
Оранпхо |
Морской гарнизон (пхо) |
Командующий морским гарнизоном (манхо) |
| 4-й ранг сопровождающего класса |
Тагёнпхо |
Морской гарнизон (пхо) |
Командующий морским гарнизоном (манхо) |
| 4-й ранг сопровождающего класса |
Хверёнпхо |
Морской гарнизон (пхо) |
Командующий морским гарнизоном (манхо) |
| 6-й ранг сопровождающего класса |
Канчжин |
Уезд (хён) |
Уездный начальник (хёнгам) |
| 6-й ранг сопровождающего класса |
Муан |
Уезд (хён) |
Уездный начальник (хёнгам) |
| 6-й ранг сопровождающего класса |
Хампхён |
Уезд (хён) |
Уездный начальник (хёнгам) [350] |
| Флотилия правой полупровинции Кёнсан |
|||
| 3-й ранг основного класса |
Чинчжу |
Уезд (мок) |
Уездный начальник (мокса) |
| 3-й ранг сопровождающего класса |
Кимхэ |
Уезд (пу) |
Уездный начальник (пуса) |
| 3-й ранг сопровождающего класса |
Кадок |
Головной морской гарнизон (пхочжин) |
Командующий головным морским гарнизоном (чхомса) |
| 3-й ранг сопровождающего класса |
Мичжохан |
Головной морской гарнизон (пхочжин) |
Командующий головным морским гарнизоном (чхомса) |
| 4-й ранг сопровождающего класса |
Конъян |
Уезд (кун) |
Уездный начальник (кунсу) |
| 4-й ранг сопровождающего класса |
Ангольпхо |
Морской гарнизон (пхо) |
Командующий морским гарнизоном (манхо) |
| 4-й ранг сопровождающего класса |
Ёндынпхо |
Морской гарнизон (пхо) |
Командующий морским гарнизоном (манхо) |
| 4-й ранг сопровождающего класса |
Окпхо |
Морской гарнизон (пхо) |
Командующий морским гарнизоном (манхо) |
| 4-й ранг сопровождающего класса |
Пхёнсанпхо |
Морской гарнизон (пхо) |
Командующий морским гарнизоном (манхо) |
| 4-й ранг сопровождающего класса |
Сарян |
Морской гарнизон (пхо) |
Командующий морским гарнизоном (манхо) |
| 4-й ранг сопровождающего класса |
Танпхо |
Морской гарнизон (пхо) |
Командующий морским гарнизоном (манхо) |
| 4-й ранг сопровождающего класса |
Чепхо |
Морской гарнизон (пхо) |
Командующий морским гарнизоном (манхо) |
| 4-й ранг сопровождающего класса |
Чисепхо |
Морской гарнизон (пхо) |
Командующий морским гарнизоном (манхо) |
| [351] 4-й ранг сопровождающего класса |
Чоннян |
Морской гарнизон (пхо) |
Командующий морским гарнизоном (манхо) |
| 4-й ранг сопровождающего класса |
Чорапхо |
Морской гарнизон (пхо) |
Командующий морским гарнизоном (манхо) |
| 5-й ранг основного класса |
Намхэ |
Уезд (хён) |
Уездный начальник (хённён) |
| 5-й ранг основного класса |
Кочже |
Уезд (хён) |
Уездный начальник (хённён) |
| 5-й (6-й) ранг основного класса |
Косой |
Уезд (хён) |
Уездный начальник (хённён, хёнгам) |
| 6-й ранг сопровождающего класса |
Сачхон |
Уезд (хён) |
Уездный начальник (хёнгам) |
| 6-й ранг сопровождающего класса |
Унчхон |
Уезд (хён) |
Уездный начальник (хёнгам) |
| 6-й ранг сопровождающего класса |
Хадон |
Уезд (хён) |
Уездный начальник (хёнгам) |
| 6-й ранг сопровождающего класса |
Чинхэ |
Уезд (хён) |
Уездный начальник (хёнгам) |
| 9-й ранг сопровождающего класса |
Кокпхо |
Застава (пхо) |
Начальник заставы (квонгван) |
| 9-й ранг сопровождающего класса |
Самчхонпхо |
Застава (пхо) |
Начальник заставы (квонгван) |
| 9-й ранг сопровождающего класса |
Санчжупхо |
Застава (пхо) |
Начальник заставы (квонгван) |
| 9-й ранг сопровождающего класса |
Собипхо |
Застава (пхо) |
Начальник заставы (квонгван) [352] |
| Флотилия провинции Чхунчхон |
|||
| 3-й ранг основного класса |
Хончжу |
Уезд (мок) |
Уездный начальник (мокса), судья (пхангван) |
| 3-й ранг сопровождающего класса |
Марян |
Головной морской гарнизон (пхочжин) |
Командующий головным морским гарнизоном (чхомса) |
| 3-й ранг сопровождающего класса |
Согынпхо |
Головной морской гарнизон (пхочжин) |
Командующий головным морским гарнизоном (чхомса) |
| 4-й ранг сопровождающего класса |
Имчхон |
Уезд (кун) |
Уездный начальник (кунсу) |
| 4-й ранг сопровождающего класса |
Сосан |
Уезд (кун) |
Уездный начальник (кунсу) |
| 4-й ранг сопровождающего класса |
Сочхон |
Уезд (кун) |
Уездный начальник (кунсу) |
| 4-й ранг сопровождающего класса |
Сочхонпхо |
Морской гарнизон (пхо) |
Командующий морским гарнизоном (манхо) |
| 4-й ранг сопровождающего класса |
Танчжин |
Морской гарнизон (пхо) |
Командующий морским гарнизоном (манхо) |
| 6-й ранг сопровождающего класса |
Кёльсон |
Уезд (хён) |
Уездный начальник (хёнгам) |
| 6-й ранг сопровождающего класса |
Пнин |
Уезд (хён) |
Уездный начальник (хёнгам) |
| 6-й ранг сопровождающего класса |
Порён |
Уезд (хён) |
Уездный начальник (хёнгам) [353] |
Приложение 7. Счет времени суток в тексте «Военного дневника»
|
час кролика (卯時) |
05:00-07:00 |
|
час дракона (辰時) |
07:00-09:00 |
|
час змеи (巳時) |
09:00-11:00 |
|
час лошади (午時) |
11:00-13:00 |
|
час овцы (未時) |
13:00-15:00 |
|
час обезьяны (申時) |
15:00-17:00 |
|
час петуха (酉時) |
17:00-19:00 |
| 1-я стража (初更) |
час собаки (戌時) |
19:00-21:00 |
| 2-я стража (二更) |
час кабана (亥時) |
21:00-23:00 |
| 3-я стража (三更) |
час крысы (子時) |
23:00-01:00 |
| 4-я стража (四更) |
час быка (丑時) |
01:00-03:00 |
| 5-я стража (五更) |
час тигра (寅時) |
03:00-05:00 |